BUS  SHACKBUS to RS232 converter (19.09.14 )

Out of production

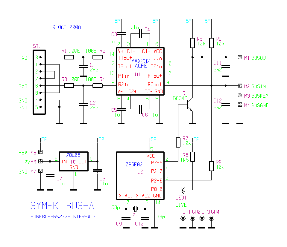
    bussch.gif (25547 Byte) click to see the schematics of BUS

To control SHACKBUS devices via a RS232 interface, you need a simple converter:

bulletBUS converts the +/- 10 volt RS232 level to the 0v/5v level of the SHACKBUS BUSIN wire
bulletBUS converts the 0v/5V open collector level of the BUSOUT wire to +/- 10 volt RS232
bulletthe optional microcontroller recognises the SHACKBUS commands and checks if one of the connected SHACKBUS devices answerd to it. If not, the microcontroller sends a timeout message.

Technical specifications:

Input: RS232 from computer / controller. Connector: RJ45 type, no handshake (only TxD + RxD used). A adaptor to the common 9 pin Sub-D connector (25 pin optional) comes with the BUS board.

Output: BUSOUT, BUSIN (TTL level), BUSGND according to SHACKBUS specifications

Power supply: 12 volt (8 to 20 volt, 21 mA), internally converted to 5 volt.

Dimensions: 44.3 mm x 54.6 mm (1.75 x 2.15 inch), h = 17.5 mm, mass approx. 20 grams